高血压是我国成人患病率较高的慢性病之一,也是心脑血管病最重要的危险因素。据2016年国家卫生计生委发布的数据显示:我国18岁以上成人高血压患病率高达25.2%。

降压药使用原则
1.“降压是硬道理”:早降压早获益,长期降压长期获益,降压达标将高血压患者的心血管风险降到最低,最大获益。
2.降压药的用药原则:小剂量开始,优先应用长效制剂,联合用药;个体化。
3.血压控制的目标:一般高血压<140/90毫米汞柱,老年高血压<150/90毫米汞柱,肾病、糖尿病等降到130/80mmHg。
4.血压达标时间:一般患者用药后4~12周内达标,高龄、冠状动脉或双颈动脉严重狭窄及耐受性差的患者达标时间应适当延长。
5.常用降压药:钙拮抗剂、血管紧张素转换酶抑制剂、血管紧张素受体拮抗剂、利尿剂、β受体阻滞剂及单片复方制剂均可用于高血压初始和维持治疗,但各有其特点和适应证。
6.高血压患者应长期治疗和定期随访。
这么多降压药,我们该如何选择
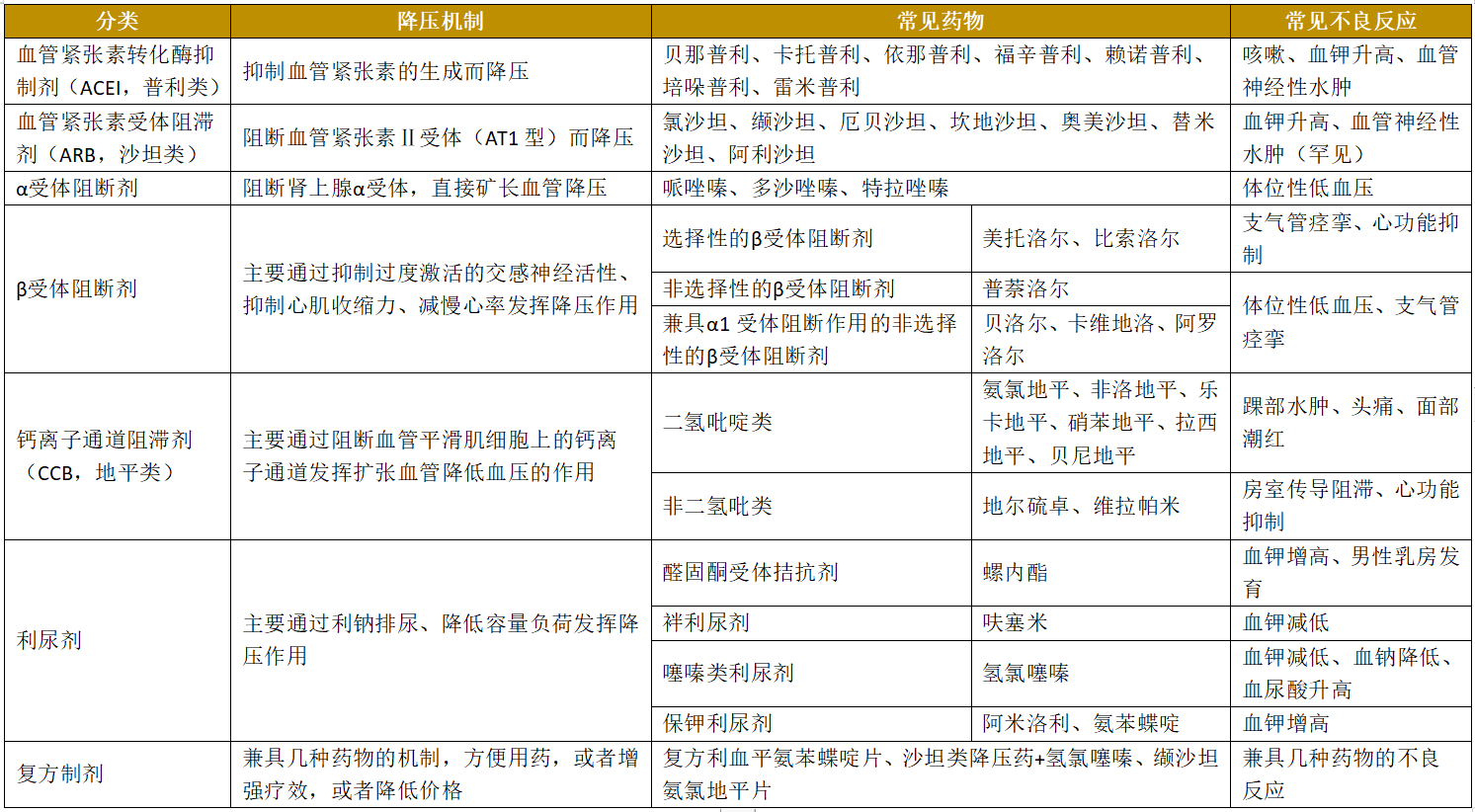
目前临床上常用的降压药主要有6大类,为ACEI/ARB、β受体阻滞剂、钙通道拮抗剂、利尿剂、α受体阻滞剂、复方制剂。
各类降压药的降压机制和常见药物见下表:

降压药使用的几个原则:
l个体化用药:不能朋友、邻居、亲家用什么药好,你就选择什么药。应根据每个人的身体状况和病情,在医生的指导下选择使用降压药;
l选择长效药:第三代CCB、ACEI、ARB都是长效药。长效药用药简单,每日一次用药即可,不易发生漏服现象,所以患者更容易接受。而且长效药药效维持时间长,能保持血压平稳控制。
l联合用药:除非早期高血压单一用药之外,一般提倡2-3种降压药联合使用。这样副作用小,疗效好。如果一种药血压控制不好,应加品种不加量,一味的加量,疗效未必增加多少,副作用却明显增加了。
l按时吃药:药物的维持时间都是固定的,按时吃药能够使血液中药物的浓度保持稳定,当然血压也能保持稳定。切忌按需吃药——血压高了吃药,血压正常了就不吃。如果这样,血压总是处于波动中,而并发症大多是在血压波动时发生的。
公认理想的组合有:ARB或ACEI+利尿剂;第三代CCB+利尿剂;ARB或ACEI+第三代CCB;第三代CCB+β-受体阻断剂;ARB+第三代CCB+利尿剂。

服用降压药的时间
回答这个问题前,先来了解一下一天中血压的变化情况。
人的血压并非始终保持不变,而是有一个规律性的波动:
9:00~11:00以及16:00~18:00时血压最高;18:00时起开始缓慢下降,至次日凌晨2:00~3:00时最低。
在血压最高值出现前2小时用药,可以更好地稳定血压。
根据血压的变化规律以及降压药的种类:
l一天吃1次的降压药(包括控释片和缓释片),建议在早上7:00服药;
l一天吃2次的降压药,建议在早上7:00和下午14:00服药。
有少部分人血压波动规律和上面提到的并不一致,建议做一次24小时的血压监测,找出自己的血压高峰。高峰出现的前2个小时,就是比较妥当的服药时间点。
有一类降压药,叫α受体阻滞剂(名字里带唑嗪两个字,如特拉唑嗪、多沙唑嗪),有前列腺增生的高血压患者可能会用到。这个药可能会在人站立、行走等活动过程中,引起低血压,所以睡前用药更安全。